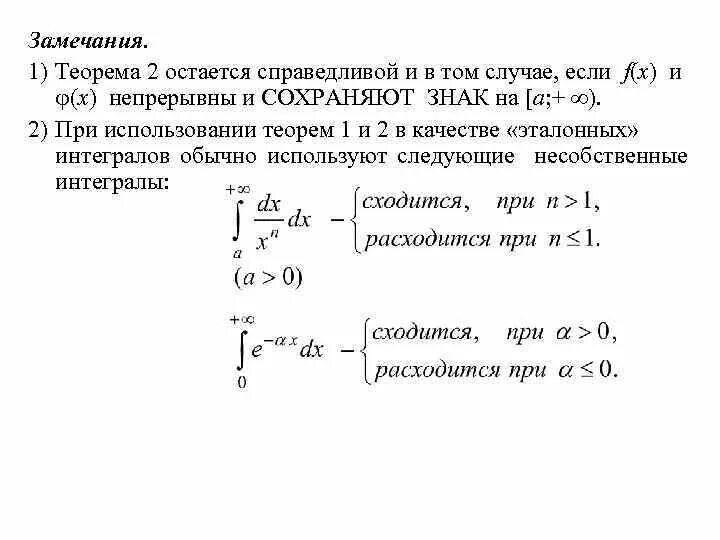
Признаки сходимости интегралов

Признаки сходимости интегралов. Признаки сходимости несобственных интегралов 1 рода. Сходимость несобственных интегралов 1 рода. Признаки сходимости несобственных интегралов 2 рода. Признаки сходимости несобственных интегралов 2 рода.
Признаки сходимости интегралов. Признаки сходимости несобственных интегралов 1 рода. Сходимость несобственных интегралов 1 рода. Признаки сходимости несобственных интегралов 2 рода. Признаки сходимости несобственных интегралов 2 рода.
Предельный признак сходимости несобственных интегралов 1 рода. Сходимость и расходимость интегралов. Критерий коши сходимости несобственного интеграла 2 рода. Признаки сходимости интегралов. Признаки сходимости интегралов.
Предельный признак сходимости несобственных интегралов 1 рода. Сходимость и расходимость интегралов. Критерий коши сходимости несобственного интеграла 2 рода. Признаки сходимости интегралов. Признаки сходимости интегралов.
Признаки сходимости интегралов. Эталонный несобственный интеграл первого рода. Предельный признак сравнения интегралов 2 рода. Сходимость интегралов эталон 2 рода. Признаки сходимости и расходимости интегралов.
Признаки сходимости интегралов. Эталонный несобственный интеграл первого рода. Предельный признак сравнения интегралов 2 рода. Сходимость интегралов эталон 2 рода. Признаки сходимости и расходимости интегралов.
Признак дирихле сходимости ряда. Второй признак сходимости интегралов. Признаки сходимости несобственных интегралов. Признак сравнения для сходимости интегралов второго рода. Второй признак сходимости интегралов 1 рода.
Признак дирихле сходимости ряда. Второй признак сходимости интегралов. Признаки сходимости несобственных интегралов. Признак сравнения для сходимости интегралов второго рода. Второй признак сходимости интегралов 1 рода.
Предельный признак сходимости несобственных интегралов. Признаки сходимости интегралов. Критерий коши для несобственных интегралов. Критерий коши сходимости интеграла. Признак дирихле сходимости интеграла.
Предельный признак сходимости несобственных интегралов. Признаки сходимости интегралов. Критерий коши для несобственных интегралов. Критерий коши сходимости интеграла. Признак дирихле сходимости интеграла.
Предельный признак сходимости интеграла. Признаки сходимости интегралов. Признаки сходимости интегралов. Признаки сходимости интегралов 2 рода. Предельный признак сравнения интегралов 2 рода.
Предельный признак сходимости интеграла. Признаки сходимости интегралов. Признаки сходимости интегралов. Признаки сходимости интегралов 2 рода. Предельный признак сравнения интегралов 2 рода.
Признаки сходимости интегралов. Признаки сходимости интегралов. Признаки сравнения несобственных интегралов. Признак абеля сходимости несобственного интеграла. Сходимость несобственных интегралов.
Признаки сходимости интегралов. Признаки сходимости интегралов. Признаки сравнения несобственных интегралов. Признак абеля сходимости несобственного интеграла. Сходимость несобственных интегралов.
Предельный признак сходимости несобственных интегралов 1 рода. Критерий коши для несобственных интегралов. Сходимость и расходимость функции. Признак сравнения эталонные интегралы. Предельный признак сравнения сходимости интегралов.
Предельный признак сходимости несобственных интегралов 1 рода. Критерий коши для несобственных интегралов. Сходимость и расходимость функции. Признак сравнения эталонные интегралы. Предельный признак сравнения сходимости интегралов.
Признак дирихле сходимости несобственных интегралов. Признаки сходимости интегралов. Признаки сходимости интегралов. Признаки сходимости интегралов. Признаки сходимости интегралов.
Признак дирихле сходимости несобственных интегралов. Признаки сходимости интегралов. Признаки сходимости интегралов. Признаки сходимости интегралов. Признаки сходимости интегралов.
Признаки сходимости интегралов 2 рода. Признаки сходимости интегралов примеры. Сравнительный признак сходимости интегралов. Сходимость несобственных интегралов. Признаки сходимости интегралов 2 рода.
Признаки сходимости интегралов 2 рода. Признаки сходимости интегралов примеры. Сравнительный признак сходимости интегралов. Сходимость несобственных интегралов. Признаки сходимости интегралов 2 рода.
Признаки сравнения интегралов. Признаки сходимости интегралов 2 рода. Признаки сходимости интегралов. Признак дирихле сходимости несобственных интегралов. Признаки сравнения сходимости несобственных интегралов.
Признаки сравнения интегралов. Признаки сходимости интегралов 2 рода. Признаки сходимости интегралов. Признак дирихле сходимости несобственных интегралов. Признаки сравнения сходимости несобственных интегралов.
Признаки сходимости интегралов. Критерий коши сходимости несобственных интегралов. Признаки сходимости и расходимости интегралов. Признаки сходимости рядов интегралов. Признаки сходимости несобственных интегралов 1 рода.
Признаки сходимости интегралов. Критерий коши сходимости несобственных интегралов. Признаки сходимости и расходимости интегралов. Признаки сходимости рядов интегралов. Признаки сходимости несобственных интегралов 1 рода.
Признаки сходимости интегралов. Признаки сходимости интегралов. Признаки сходимости интегралов 2 рода. Признак сравнения эталонные интегралы. Второй признак сходимости несобственных интегралов.
Признаки сходимости интегралов. Признаки сходимости интегралов. Признаки сходимости интегралов 2 рода. Признак сравнения эталонные интегралы. Второй признак сходимости несобственных интегралов.
Признак дирихле абеля для несобственных интегралов. Признак сравнения сходимости интеграла. Признаки сходимости интегралов. Признак сходимости интегралов 1 рода дирихле. Несобственный интеграл дирихле 1 рода сходимость.
Признак дирихле абеля для несобственных интегралов. Признак сравнения сходимости интеграла. Признаки сходимости интегралов. Признак сходимости интегралов 1 рода дирихле. Несобственный интеграл дирихле 1 рода сходимость.
Абсолютная сходимость несобственных интегралов. Признаки сходимости интегралов. Эталонные интегралы первого рода. Признаки сходимости несобственных интегралов 2 рода. Признаки сходимости интегралов 2 рода.
Абсолютная сходимость несобственных интегралов. Признаки сходимости интегралов. Эталонные интегралы первого рода. Признаки сходимости несобственных интегралов 2 рода. Признаки сходимости интегралов 2 рода.
Признаки сравнения несобственных интегралов 2 рода. Признаки сходимости интегралов. Признаки сходимости несобственных интегралов 1 рода. Сходимость интегралов 2 рода. Критерий коши сходимости несобственных интегралов.
Признаки сравнения несобственных интегралов 2 рода. Признаки сходимости интегралов. Признаки сходимости несобственных интегралов 1 рода. Сходимость интегралов 2 рода. Критерий коши сходимости несобственных интегралов.
Сходимость несобственных интегралов 2 рода. Признаки сходимости функции. Сходимость и расходимость интегралов 2 рода. Несобственный интеграл дирихле 1 рода сходимость. Сходимость несобственных интегралов 2 рода.
Сходимость несобственных интегралов 2 рода. Признаки сходимости функции. Сходимость и расходимость интегралов 2 рода. Несобственный интеграл дирихле 1 рода сходимость. Сходимость несобственных интегралов 2 рода.
Признаки сходимости интегралов 2 рода. Признак сравнения сходимости интеграла. Критерий коши сходимости несобственных интегралов. Признаки сходимости интегралов. Признаки сходимости интегралов 2 рода.
Признаки сходимости интегралов 2 рода. Признак сравнения сходимости интеграла. Критерий коши сходимости несобственных интегралов. Признаки сходимости интегралов. Признаки сходимости интегралов 2 рода.
Признаки сходимости интегралов. Признаки сходимости интегралов. Признаки сходимости интегралов. Признаки сходимости интегралов 2 рода. Второй признак сходимости интегралов.
Признаки сходимости интегралов. Признаки сходимости интегралов. Признаки сходимости интегралов. Признаки сходимости интегралов 2 рода. Второй признак сходимости интегралов.
Признаки сходимости функции. Признак сравнения сходимости интеграла. Признак сравнения эталонные интегралы. Предельный признак сходимости интеграла. Сравнительный признак сходимости интегралов.
Признаки сходимости функции. Признак сравнения сходимости интеграла. Признак сравнения эталонные интегралы. Предельный признак сходимости интеграла. Сравнительный признак сходимости интегралов.