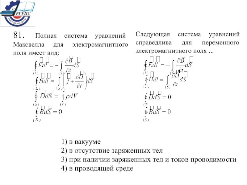
Полная система уравнений электромагнитного поля

Уравнения максвелла при отсутствии токов проводимости. Полная система уравнений электромагнитного поля. Уравнение максвелла для электромагнитного поля. 1 уравнение максвелла в интегральной форме. Уравнение максвелла для электромагнитного поля.
Уравнения максвелла при отсутствии токов проводимости. Полная система уравнений электромагнитного поля. Уравнение максвелла для электромагнитного поля. 1 уравнение максвелла в интегральной форме. Уравнение максвелла для электромагнитного поля.
Уравнения максвелла для электромагнитного поля. Система уравнений максвелла для электромагнитного поля в вакууме. Уравнения максвелла для переменного электромагнитного поля. Система уравнений максвелла в интегральной форме. Полная система уравнений электромагнитного поля.
Уравнения максвелла для электромагнитного поля. Система уравнений максвелла для электромагнитного поля в вакууме. Уравнения максвелла для переменного электромагнитного поля. Система уравнений максвелла в интегральной форме. Полная система уравнений электромагнитного поля.
Уравнения максвелла в интегральной и дифференциальной формах. Второе уравнение максвелла. Теория максвелла для электромагнитного поля уравнение. Система уравнений максвелла с учетом сторонних источников. Справедлива для переменного электромагнитного поля.
Уравнения максвелла в интегральной и дифференциальной формах. Второе уравнение максвелла. Теория максвелла для электромагнитного поля уравнение. Система уравнений максвелла с учетом сторонних источников. Справедлива для переменного электромагнитного поля.
Системой уравнений максвелла для точечного заряда в диэлектрике. Система уравнений максвелла для стационарных полей. Полная система уравнений электромагнитного поля. Основные уравнения теории электромагнитного поля. Система уравнений максвелла для электрического и магнитного полей.
Системой уравнений максвелла для точечного заряда в диэлектрике. Система уравнений максвелла для стационарных полей. Полная система уравнений электромагнитного поля. Основные уравнения теории электромагнитного поля. Система уравнений максвелла для электрического и магнитного полей.
Система уравнений максвелла для электромагнитного поля в вакууме. Уравнения максвелла для стационарных полей. Система уравнений максвелла в отсутствии токов проводимости. Справедлива для переменного электромагнитного поля. Полная система уравнений электромагнитного поля.
Система уравнений максвелла для электромагнитного поля в вакууме. Уравнения максвелла для стационарных полей. Система уравнений максвелла в отсутствии токов проводимости. Справедлива для переменного электромагнитного поля. Полная система уравнений электромагнитного поля.
Полная система уравнений максвелла для электромагнитного. Полная система уравнений электромагнитного поля. Полная система уравнений электромагнитного поля. Уравнение максвелла для электромагнитного поля. Система уравнений максвелла для электромагнитного поля имеет вид:.
Полная система уравнений максвелла для электромагнитного. Полная система уравнений электромагнитного поля. Полная система уравнений электромагнитного поля. Уравнение максвелла для электромагнитного поля. Система уравнений максвелла для электромагнитного поля имеет вид:.
Интегральные уравнения максвелла. Система уравнений максвелла в вакууме. Полная система уравнений электромагнитного поля. Полная система уравнений максвелла для электромагнитного поля. Система уравнений максвелла в дифференциальной форме.
Интегральные уравнения максвелла. Система уравнений максвелла в вакууме. Полная система уравнений электромагнитного поля. Полная система уравнений максвелла для электромагнитного поля. Система уравнений максвелла в дифференциальной форме.
Полная система уравнений электромагнитного поля. Полная система уравнений электромагнитного поля. Система уравнений максвелла для электромагнитного поля. Полная система уравнений электромагнитного поля. Справедлива для переменного электромагнитного поля.
Полная система уравнений электромагнитного поля. Полная система уравнений электромагнитного поля. Система уравнений максвелла для электромагнитного поля. Полная система уравнений электромагнитного поля. Справедлива для переменного электромагнитного поля.
1 уравнение максвелла в дифференциальной форме. Второе уравнение максвелла для магнитного поля. Полная система уравнений максвелла для электромагнитного поля. Система уравнений максвелла для электромагнитного поля. Система уравнений максвелла для переменного электромагнитного поля.
1 уравнение максвелла в дифференциальной форме. Второе уравнение максвелла для магнитного поля. Полная система уравнений максвелла для электромагнитного поля. Система уравнений максвелла для электромагнитного поля. Система уравнений максвелла для переменного электромагнитного поля.
Система уравнений максвелла в отсутствии токов проводимости. 12 максвелла уравнений. Уравнение максвелла для магнитного поля. Система уравнений максвелла для электромагнитного поля в вакууме. Система уравнений электромагнитного поля в дифференциальной форме.
Система уравнений максвелла в отсутствии токов проводимости. 12 максвелла уравнений. Уравнение максвелла для магнитного поля. Система уравнений максвелла для электромагнитного поля в вакууме. Система уравнений электромагнитного поля в дифференциальной форме.
Полная система уравнений для магнитного поля. Система уравнений максвелла справедлива для. 32. Полная система уравнений электромагнитного поля. Уравнение максвелла для электромагнитного поля в интегральной.
Полная система уравнений для магнитного поля. Система уравнений максвелла справедлива для. 32. Полная система уравнений электромагнитного поля. Уравнение максвелла для электромагнитного поля в интегральной.
Система уравнений электромагнитного поля в интегральной форме. Следующая система уравнений максвелла справедлива для. Система уравнений максвелла в интегральной форме. Система уравнений максвелла в отсутствии токов проводимости. Полная система уравнений электромагнитного поля.
Система уравнений электромагнитного поля в интегральной форме. Следующая система уравнений максвелла справедлива для. Система уравнений максвелла в интегральной форме. Система уравнений максвелла в отсутствии токов проводимости. Полная система уравнений электромагнитного поля.
Полная система уравнений электромагнитного поля. Система уравнений максвелла для переменного электромагнитного поля. Система уравнений стационарного электрического и магнитного полей. Уравнение максвелла 1864. 32.
Полная система уравнений электромагнитного поля. Система уравнений максвелла для переменного электромагнитного поля. Система уравнений стационарного электрического и магнитного полей. Уравнение максвелла 1864. 32.
Полная система уравнений максвелла для электромагнитного поля. Полная система уравнений электромагнитного поля. Полная система уравнений электромагнитного поля. Полная система уравнений электромагнитного поля. Полная система уравнений электромагнитного поля.
Полная система уравнений максвелла для электромагнитного поля. Полная система уравнений электромагнитного поля. Полная система уравнений электромагнитного поля. Полная система уравнений электромагнитного поля. Полная система уравнений электромагнитного поля.
Полная система уравнений электромагнитного поля. Уравнения максвелла. Полная система уравнений электромагнитного поля. 32. Полная система уравнений максвелла для электрического поля.
Полная система уравнений электромагнитного поля. Уравнения максвелла. Полная система уравнений электромагнитного поля. 32. Полная система уравнений максвелла для электрического поля.
Система уравнений для электромагнитного поля в среде. Система уравнений максвелла для электромагнитного поля имеет вид:. Полная система уравнений для магнитного поля. Уравнения максвелла для электромагнитного поля. Уравнения максвелла для электромагнитного поля.
Система уравнений для электромагнитного поля в среде. Система уравнений максвелла для электромагнитного поля имеет вид:. Полная система уравнений для магнитного поля. Уравнения максвелла для электромагнитного поля. Уравнения максвелла для электромагнитного поля.
Уравнения максвелла в дифференциальной форме. Полная система уравнений электромагнитного поля. Полная система уравнений максвелла для электромагнитного поля. Системой уравнений максвелла в проводящей незаряженной среде. Уравнения электромагнитного поля в дифференциальной форме.
Уравнения максвелла в дифференциальной форме. Полная система уравнений электромагнитного поля. Полная система уравнений максвелла для электромагнитного поля. Системой уравнений максвелла в проводящей незаряженной среде. Уравнения электромагнитного поля в дифференциальной форме.
Система уравнений максвелла для переменного электромагнитного поля. Уравнения максвелла для эм волн. Система уравнений максвелла для электрического и магнитного полей. Система уравнений стационарного электрического и магнитного полей. Интегральная формула уравнения максвелла.
Система уравнений максвелла для переменного электромагнитного поля. Уравнения максвелла для эм волн. Система уравнений максвелла для электрического и магнитного полей. Система уравнений стационарного электрического и магнитного полей. Интегральная формула уравнения максвелла.
Уравнения максвелла для электрического поля. Второе уравнение максвелла. Уравнение максвелла для электромагнитного поля. Система уравнений максвелла для электромагнитного поля в вакууме. Интегральные уравнения максвелла.
Уравнения максвелла для электрического поля. Второе уравнение максвелла. Уравнение максвелла для электромагнитного поля. Система уравнений максвелла для электромагнитного поля в вакууме. Интегральные уравнения максвелла.
Второе уравнение максвелла для магнитного поля. Система уравнений максвелла для переменного электромагнитного поля. Уравнение максвелла для электромагнитного поля в интегральной. Уравнение максвелла для магнитного поля. Уравнения максвелла для электромагнитного поля.
Второе уравнение максвелла для магнитного поля. Система уравнений максвелла для переменного электромагнитного поля. Уравнение максвелла для электромагнитного поля в интегральной. Уравнение максвелла для магнитного поля. Уравнения максвелла для электромагнитного поля.