Как найти расход

Как найти расход. Как найти расход. Формула для подсчета диаметра трубопровода. Формула для определения расхода через клапан. Расчёт расхода потока жидкости в трубе.
Как найти расход. Как найти расход. Формула для подсчета диаметра трубопровода. Формула для определения расхода через клапан. Расчёт расхода потока жидкости в трубе.
Скорость движения жидкости в трубопроводе формула. Как определить расход воды формула. Объемный расход газа формула. Расчёт расхода потока жидкости в трубе. Расчет оптимального диаметра трубопровода.
Скорость движения жидкости в трубопроводе формула. Как определить расход воды формула. Объемный расход газа формула. Расчёт расхода потока жидкости в трубе. Расчет оптимального диаметра трубопровода.
Как найти расход. Как найти расход. Формула расчета перепада давления. Как найти расход. Формула расхода жидкости в трубопроводе.
Как найти расход. Как найти расход. Формула расчета перепада давления. Как найти расход. Формула расхода жидкости в трубопроводе.
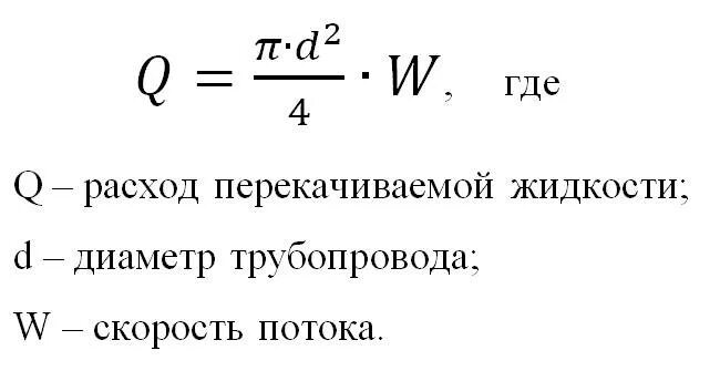
Уравнение расхода формула. Формула расчета скорости потока жидкости в трубе. Формула для определения потока воды. Определить потери напора в трубопроводе диаметром. Как найти расход.
Уравнение расхода формула. Формула расчета скорости потока жидкости в трубе. Формула для определения потока воды. Определить потери напора в трубопроводе диаметром. Как найти расход.
Формула объемного расхода в трубе. Как найти расход. Как найти расход. Как найти расход. Формула объемного расхода в трубе.
Формула объемного расхода в трубе. Как найти расход. Как найти расход. Как найти расход. Формула объемного расхода в трубе.
Расчетный расход воды формула. Определить скорость потока жидкости в трубопроводе. Формула расчета расхода газа от давления и температуры. Расчетный расход воды формула. Формула для подсчета диаметра трубопровода.
Расчетный расход воды формула. Определить скорость потока жидкости в трубопроводе. Формула расчета расхода газа от давления и температуры. Расчетный расход воды формула. Формула для подсчета диаметра трубопровода.
Расход воды формула. Как найти расход. Скорость теплоносителя формула. Уравнение расхода в гидравлике. Как найти расход.
Расход воды формула. Как найти расход. Скорость теплоносителя формула. Уравнение расхода в гидравлике. Как найти расход.
Коэффициент расхода предохранительного клапана для газа. Формула перевода газа к нормальным условиям. Формула расчета потока газа в трубе. Как определить скорость движения жидкости в трубе. Расчёт скорости потока жидкости в трубе.
Коэффициент расхода предохранительного клапана для газа. Формула перевода газа к нормальным условиям. Формула расчета потока газа в трубе. Как определить скорость движения жидкости в трубе. Расчёт скорости потока жидкости в трубе.
Скорость жидкости в трубопроводе формула. Формула подсчёта расхода жидкости. Как найти расход. Скорость потока жидкости в трубе формула. Формула расчета расхода воздуха вентиляции.
Скорость жидкости в трубопроводе формула. Формула подсчёта расхода жидкости. Как найти расход. Скорость потока жидкости в трубе формула. Формула расчета расхода воздуха вентиляции.
Формула расчета объемного расхода газа. Расчет скорости движения жидкости в трубопроводе. Как найти расход. Формула расчета расхода воды. Формула для расчета потребления электрической энергии.
Формула расчета объемного расхода газа. Расчет скорости движения жидкости в трубопроводе. Как найти расход. Формула расчета расхода воды. Формула для расчета потребления электрической энергии.
Как найти расход. Скорость теплоносителя в трубе формула. Формула расчета расхода электроэнергии. Скорость потока жидкости в трубе формула. Диаметр трубопровода формула.
Как найти расход. Скорость теплоносителя в трубе формула. Формула расчета расхода электроэнергии. Скорость потока жидкости в трубе формула. Диаметр трубопровода формула.
Внутренний диаметр трубопровода формула. Формула подсчёта расхода жидкости. Перевод расхода газа из рабочих условий в нормальные. Массовый расход газа формула объемный расход. Как найти расход.
Внутренний диаметр трубопровода формула. Формула подсчёта расхода жидкости. Перевод расхода газа из рабочих условий в нормальные. Массовый расход газа формула объемный расход. Как найти расход.
Формула расчета затрат электроэнергии. Расход через предохранительный клапан. Расчет расхода жидкости в трубопроводе от давления и диаметра. Уравнение объемного расхода. Формула давления жидкости в трубе скорость потока.
Формула расчета затрат электроэнергии. Расход через предохранительный клапан. Расчет расхода жидкости в трубопроводе от давления и диаметра. Уравнение объемного расхода. Формула давления жидкости в трубе скорость потока.
Объемный расход формула. Уравнение расхода жидкости. Перевод к нормальным условиям расхода газа. Объемный и массовый расход жидкости. Расход жидкости через клапан.
Объемный расход формула. Уравнение расхода жидкости. Перевод к нормальным условиям расхода газа. Объемный и массовый расход жидкости. Расход жидкости через клапан.
Расход формула гидравлика. Как посчитать перепад давления. Расчетный диаметр трубопровода формула. Расход жидкости в трубе формула. Формула для определения расхода жидкости.
Расход формула гидравлика. Как посчитать перепад давления. Расчетный диаметр трубопровода формула. Расход жидкости в трубе формула. Формула для определения расхода жидкости.
Как найти расход. Расход потока жидкости формула. Как рассчитать затраты на воду. Определение расчетных расходов воды. Как посчитать расход воздуха.
Как найти расход. Расход потока жидкости формула. Как рассчитать затраты на воду. Определение расчетных расходов воды. Как посчитать расход воздуха.
Формула пересчета расхода газа к стандартным условиям. Формула скорости потока жидкости в трубопроводе. Пропускная способность трубопровода формула. Объемный расход потока формула. Скорость жидкости в трубопроводе формула.
Формула пересчета расхода газа к стандартным условиям. Формула скорости потока жидкости в трубопроводе. Пропускная способность трубопровода формула. Объемный расход потока формула. Скорость жидкости в трубопроводе формула.
Как посчитать расход воды. Как найти расход. Формула расчета скорости потока жидкости в трубе. Скорость потока в трубопроводе формула. Массовый расход жидкости.
Как посчитать расход воды. Как найти расход. Формула расчета скорости потока жидкости в трубе. Скорость потока в трубопроводе формула. Массовый расход жидкости.
Расход жидкости формула. Как найти расход воздуха вентиляции. Как найти расход. Как найти расход. Формула расчета потребления электроэнергии.
Расход жидкости формула. Как найти расход воздуха вентиляции. Как найти расход. Как найти расход. Формула расчета потребления электроэнергии.
Формула расчета скорости потока воздуха в воздуховоде. Формула расчета расхода воды. Формула расхода жидкости от давления и диаметра. Raschet skorosti potoka zhidkosti v trube. Как найти расход.
Формула расчета скорости потока воздуха в воздуховоде. Формула расчета расхода воды. Формула расхода жидкости от давления и диаметра. Raschet skorosti potoka zhidkosti v trube. Как найти расход.